2017年8月17日至2017年8月19日,由伟德国际1946源于英国承办的第十八届全国结构风工程学术会议暨第四届全国风工程研究生论坛在长沙隆重举行。会议期间,田红旗校长亲切会见了与会的部分专家学者。伟德国际1946源于英国副校长陈春阳教授出席了开幕式,他代表学校对与会学者、师生表达了诚挚欢迎,希望大家能以本届会议为契机,广泛深刻交流风工程领域研究成果,共同促进我国风工程科学的发展。伟德国际1946源于英国副校长黄健陵教授出席闭幕式,他高度评价了本次会议的交流成果与学术价值,并对会议的成功召开表达了祝贺。

会上,湖南大学陈政清院士,第七届风工程委员会主任葛耀君、秘书长朱乐东及资深委员林志兴教授和刘健新教授,中国空气动力学风工程与工业空气动力学专委会主任王勋年及黄汉杰研究员、伟德国际1946源于英国研究生院副院长曹阳教授,会议组织委员会主席、伟德国际1946源于英国土木院何旭辉教授等发表了讲话,阐述了我国结构风工程研究的艰辛历程和取得的进展,及现在面临的困难与挑战。期望专家学者,特别是青年学者们着眼实践、加强理论、开拓创新,努力推进我国风工程研究不断向前发展。

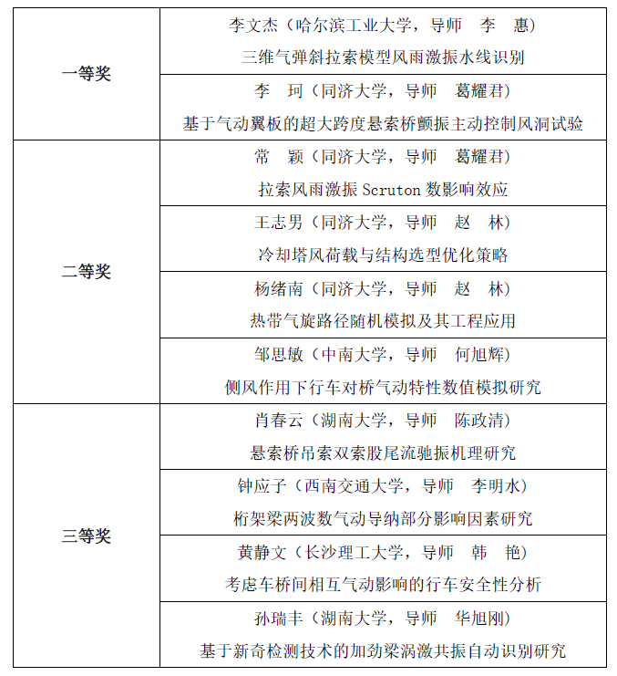
此次会议,共有500余名来自美国、日本及全国各地风工程研究领域的专家学者和研究生代表出席。第四届全国风工程研究生论坛获奖名单
<span font-size:24px;"="" style="padding: 0px">